近日斯坦福大學的Sarah C. Heilshorn教授團隊研發出一種通用的生物墨水交聯機制,通過于生物細胞的兼容,實現聚合物交聯,目前該項技術已經正式在國外專業網站發表。

限制生物3D打印中最大的問題就是缺乏成產的材料種類,由于環境生物對化學和機械特性十分敏感,生物墨水提供的基質特性對于細胞的變化也變得越來越重要。在預想的情況中,每種生物細胞可以匹配自己的特性,讓生物墨水可以根據結構需求進行定制。

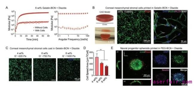
這項技術中心,研究人員利用明膠、透明質酸、充足彈性蛋白和聚乙二醇作為聚合物,對打印性能、擴散系數和力學性能進行表征。打造出可用的生物墨水,并且在打印后細胞仍然保持較高的活力。

此外,通用生物墨水適應性的關鍵是定制的能力,所以研發團隊會根據不同的細胞的基質力學性能來構建細胞的培養,驗證了角膜基質細胞、神經前體細胞等在生物墨水材料內依舊保良好的活性。
如何這項技術能夠實現,那么多材料和多細胞的打印從理論走向現實,未來醫療行業里3D打印成為一個重要的技術。
轉載請注明出處。








相關文章
熱門資訊
精彩導讀





















關注我們




