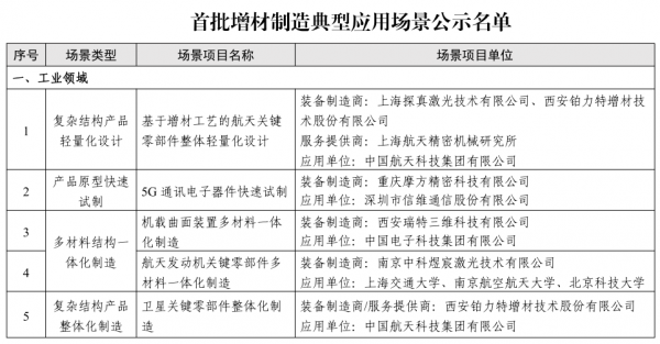
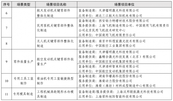
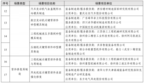
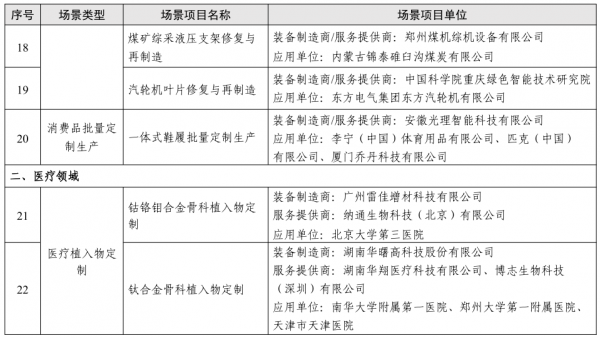
8月2日,材料學網注意到工信部網站公布了首批增材制造典型應用場景名單。
涉及的應用場景包括:復雜結構產品輕量化設計、產品原型快速試制、多材料結構一體化制造、復雜結構產品整體化制造、零件批量生產、專用工具工裝制作、專用模具制造、零件修復再制造、消費品批量定制生產、醫療植入物定制、修復體制作、診療輔助器具制作、個性化矯正器具打印、細胞/組織/器官打印、建筑設施整體制造、文物復刻展示。涵蓋包括工業、醫療、建筑、文化在內的四領域36項。
知名裝備制造商包括:西安鉑力特、湖南華曙高科、上海漢邦聯航、重慶摩方精密、南京中科煜宸、南京鋮聯、天津鐳明激光、天津清研智束、廣東峰華卓立、共享智能裝備、上海盈普、廣州雷佳、蘇州中瑞、江蘇徐工、廣州邁普、珠海賽納、武漢必盈、中國科學院沈陽自動化研究所、廣州賽隆等。
知名應用單位包括:中國航天科技集團、中國航空發動機集團、中國航空工業集團、中國電子科技集團、中國商飛、重慶長安汽車、濰柴、李寧(中國)、匹克(中國)、北京大學第三醫院、中南大學湘雅醫院、空軍軍醫大學唐都醫院、北京協和醫院、陸軍軍醫大學西南醫院、中國人民解放軍總醫院、首都醫科大學宣武醫院等。
材料學網注意到,這些裝備制造/服務商多在各自的領域獨樹一幟,如鉑力特在航空航天金屬增材制造領域處于龍頭地位,華曙高科專精于金屬與尼龍粉末床技術與設備的產業化,漢邦科技推動金屬3D打印對傳統制造業的變革,南京鋮聯專注于齒科3D打印;應用單位也均在不同領域起到模范帶頭的作用,如三大航空、航天集團是3D打印技術應用最領先的領域,北醫三院、唐都醫院等則在醫療3D打印應用方面備注矚目,匹克體育在消費品3D打印領域方面積極主動。根據筆者在工信部查詢到的相關資料,擬入選的增材制造典型應用場景名單進行公示如下:








3月23日,工信部發布相關通知指出,為貫徹落實《中華人民共和國國民經濟和社會發展第十四個五年規劃和2035年遠景目標綱要》,推動增材制造更好服務經濟社會發展,工業和信息化部近日組織征集增材制造典型應用場景,形成可復制可借鑒的成果,引導用戶單位與增材制造企業加強合作,研發應用更加適配行業需求、更加先進適用的增材制造專用材料、裝備和應用技術解決方案。
5月,美國拜登政府提出了旨在推動美國3D打印及制造業發展的“AM Forward計劃”。該計劃不僅僅是為了推動美國中小企業生產3D打印產品,更希望此舉能夠提高美國制造業的競爭力。計劃要求美國的一些最大的制造商承諾從規模較小的企業采購更多3D打印部件。大型企業還承諾幫助培訓相關中小企業的員工,并協助制定通用的研發和認證標準。通用航空、雷神公司、西門子能源、洛克希德·馬丁和霍尼韋爾均同意參與該計劃。
工信部于更早時間推出的應用場景征集計劃旨在將3D打印技術在國內多個領域取得更進一步的應用與發展,其鼓勵在相關領域運用安全可控的新材料、新裝備和新方案,縮短研制周期、改善產品性能、降低制造成本、節約材料能耗、提升生產效率,形成可復制可推廣的增材制造新業態新模式。相關參與單位也均在所屬領域處于領頭羊的地位,能夠分享應用經驗,無疑將實際促進技術的落地應用。
轉載請注明出處。








相關文章
熱門資訊
精彩導讀





















關注我們




