德國蒂森克虜伯集團(ThyssenKrupp AG)(以下簡稱蒂森克虜伯)高度關注汽車工業的發展趨勢,憑借其在汽車材料供應、高端零部件制造等方面的技術優勢,在汽車的輕量化、電氣化、節能、安全性、舒適性等方面發揮了重要作用。在汽車用鋼方面,蒂森克虜伯從生產裝備、生產工藝、解決方案等方面進行了多項里程碑式的技術創新,開發了TAKO冷軋機組(特色是在新型高科技串列式軋機后,配置1條酸洗線,生產極寬極薄的高品質帶鋼)、熱成型淬火工藝、激光拼焊板、鋅鎂涂層等新型涂層、InCar項目等獨特的先進技術。本文介紹了2008財年~2013財年蒂森克虜伯在汽車工業領域的鋼鐵技術創新成果。
整體解決方案提升服務
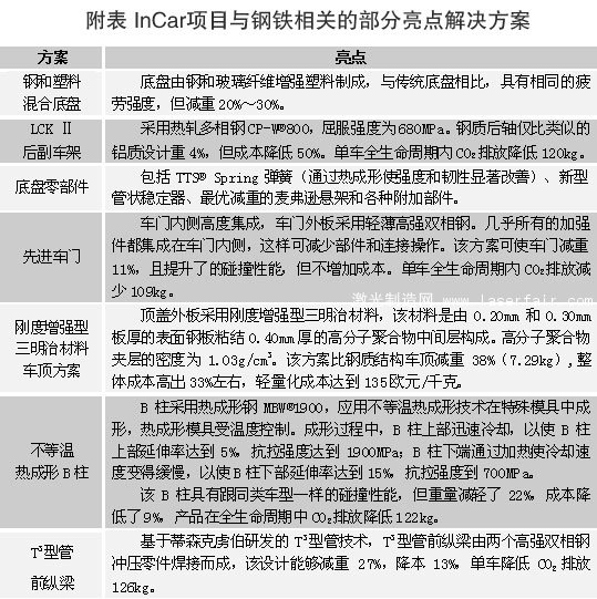
汽車解決方案。InCar項目(2008財年~2012財年)為汽車提供了車身、動力系統和底盤的創新解決方案,是蒂森克虜伯有史以來規模最大的汽車工程創新研發項目。自2009年啟動以來,蒂森克虜伯在歐洲和亞洲的14家工廠中開展項目研發,取得了30多項創新成果,引領了汽車結構的創新。其中InCar項目關于鋼鐵技術的部分亮點解決方案如附表所示。
卡車解決方案。InTruck項目(2013財年)提供卡車車身、底盤、動力系統、駕駛室和掛車的創新解決方案。蒂森克虜伯歐洲鋼鐵部設計、模擬了有代表性的卡車駕駛室,通過分析、比較所選材料的指定性能,優化材料性能和開發材料潛在性能。其中,卡車前端防撞系統可使系統減重40%,且安全性更高。該系統的核心部件是1個緩沖器和2個安裝在緩沖器后的撞擊箱。緩沖器由屈服強度為1600MPa級的硼合金熱處理鋼制成,撞擊箱由雙相鋼制成,雙相鋼的高殘余延伸率使撞擊能量以受控方式吸收。
純電動汽車。蒂森克虜伯開發和制作了用于裝載電池的StreetScooter純電動汽車。對于和碰撞相關的部件,蒂森克虜伯采用了高強輕質鋼材和其他具有高強度和高延伸率性能的材料。在發生碰撞時,這些材料可以有效地吸收沖擊能量。StreetScooter原型車于2011年在法蘭克福車展上展出。
成型工藝創新提質增效
熱成型淬火工藝。蒂森克虜伯開發的熱成型淬火工藝是一項創新型技術,可使汽車生產商省去一些加工步驟和零部件。該技術僅通過一次操作,就可在一塊激光拼焊板的指定區域內生產不同強度或韌性的熱成型部件。以B柱為例,B柱上2/3部分有足夠的強度以保護碰撞中的乘客,下1/3部分有足夠的韌性以吸收沖擊能量。新技術的訣竅在于成型模具的不同區域有不同的冷卻速率。采用熱成型淬火工藝生產的汽車零部件重量減輕17%,成本降低12%,汽車行駛中的CO2排放減少13%。
同時,這種熱成型淬火工藝已經取得了工業突破。某德國汽車公司每年訂購的用這種工藝生產的B柱,在超過10萬輛車上得到應用。
新型熱成型模具。新型熱成型模具使材料在模具的不同區域有不同的冷卻效率,可用于生產在指定區域有特定強度和韌性的激光拼焊零部件。
熱成型工藝應用研究。蒂森克虜伯于2013年致力于開發專門用于熱成型產線的高產能、節能型沖壓機,以及用于模擬熱成型生產和工藝開發的熱成型模擬工藝。
近凈成型管材生產工藝。增加管狀件的使用被視為未來汽車減重的關鍵,蒂森克虜伯的近凈成型管材生產工藝基于T3技術,可減少管材的加工工序,從而實現汽車減重和降本。該技術也可用于傳統的深沖模具。
鋼鐵材料研發增強性能
高強度汽車用鋼。熱成型鋼MBW-K1900的開發成功,是蒂森克虜伯錳硼鋼系統化開發的又一個里程碑。MBW-K1900鋼的抗拉強度達到2000MPa,而目前常用的熱成型鋼抗拉強度為1500MPa,因而可使汽車結構件減重15%。
抗拉強度達到1000MPa的冷成型鋼材,適用于薄壁輕質部件。用此種材料制作與安全相關的車身結構件,可減薄20%。因此,可減重、節能和降低CO2排放。
蒂森克虜伯與日本JFE公司合作,開發了780MPa~900MPa級新型納米沉淀熱軋鋼,使成型性能得到顯著提升,且更易于加工,主要用于汽車車身與安全相關的結構件。該鋼種的性能通過特殊的納米沉淀微觀結構獲得,初期的客戶試驗已取得成功。同時,蒂森克虜伯還開發了980MPa級DP-K 60/98雙相鋼。
激光拼焊板。蒂森克虜伯將激光拼焊工藝用于厚板生產,將不同強度級別和厚度的厚板焊接在一起,開發了激光拼焊厚板,應用于卡車、起重機和礦山機械。使用激光拼焊厚板可實現減重并降低生產成本。#p#分頁標題#e#
不銹鋼和雙相鋼激光拼焊板是用激光拼焊工藝將不銹鋼和雙相鋼焊接在一起,極窄的焊縫能夠承受加工過程中的成型力和使用中的碰撞力等。蒂森克虜伯后續還將開發不同鋼種的激光拼焊帶,生產重量、強度和成本最佳的汽車零部件。
電工鋼。蒂森克虜伯的330-30AP無取向電工鋼適用于在有限空間、高速和高溫環境下的汽車發動機,該鋼種也適用于混合動力汽車和純電動汽車。同時,該公司還研制了降低變壓器噪聲的取向電工鋼。
其他材料。除此之外,蒂森克虜伯還研究了包含高強鋼和輕質塑料兩塊薄面板的新型復合材料LITECOR、采用金屬與碳纖維強化塑料(CFRP)的纖維復合材料、可在1000℃下使用的Ti-X鈦合金。與此同時,蒂森克虜伯還積極參加歐洲高科技材料研發項目———先進材料仿真項目。
涂層工藝創新降低損耗
LubriTreat涂層工藝。蒂森克虜伯與潤滑油生產商合作,開發了LubriTreat新型涂層工藝,適用于各種熱鍍鋅和電鍍鋅鋼板,能夠顯著提高鍍鋅鋼板的成型性能。而且,LubriTreat是環保型工藝,新的涂層不含重金屬,不添加鎳元素。此外,該工藝降低了成型過程中的摩擦力,從而降低了模具的損耗和廢品率。
鋼材易成型新型涂層。蒂森克虜伯和德國石油公司(Deutsche BP)合作,開發了一種新型涂層,使鋼材在沖壓模具中更易成型。該涂層如果直接應用于鋼卷,在沖壓過程中可減少鋼材和沖壓模具之間的摩擦力,因此可省略部分沖壓處理工序。
多相鋼熱鍍鋅工藝。蒂森克虜伯表面工程技術中心開發出創新型多相鋼熱鍍鋅工藝,在連續卷涂過程中在高強多相鋼表面產生高質量涂層。這項技術也可應用于其他鋼材。
技術創新體系助推發展
從蒂森克虜伯創新成果分析可知,其在汽車工業領域的鋼鐵技術創新具有如下特點:
創新思維和先進分析能力高效融合。蒂森克虜伯的技術創新涉及工藝、材料、涂層、解決方案,以及材料性能的計算機仿真、材料生產在線監測技術等諸多方面,是創新思維和先進分析能力的高效融合。這種高效融合是技術創新不可或缺的基礎。
材料表面工程領域的領先地位。涂層和表面處理在鋼材生產中日益重要。蒂森克虜伯擁有世界先進的材料表面工程研究機構———多特蒙德表面工程技術中心(DOC),其成立目的是促進開發全新的、能夠提供優異性能的表面工藝和技術,如LubriTreat涂層工藝、多相鋼熱鍍鋅工藝、鋼材易成型新型涂層等。
關注未來需求,常態化超前研發。蒂森克虜伯十分關注客戶的未來需求,進行超前研發,開發創新型材料。如關注汽車未來驅動系統的需求開發330-30AP無取向電工鋼,關注汽車工業輕量化等需求開發熱成型鋼MBW-K1900等。常態化的超前研發是蒂森克虜伯保持市場成功的基礎之一。
聚集跨學科優勢促進技術創新。與外部優秀研究機構和大學合作,聚集跨學科優勢,開展應用研究和基礎研究,提高了蒂森克虜伯的技術創新能力。這些合作促進了InCar、熱成型淬火工藝、激光拼焊板等一大批創新型成果的產生。

轉載請注明出處。








相關文章
熱門資訊
精彩導讀





















關注我們




