有多種軟件包可以使個人計算機(PC)中的立體聲聲卡提供類似示波器的顯示,但低采樣速率、高分辨率模數轉換器(ADC)和交流耦合前端最適合20 kHz及以下的可用帶寬。現在,這種有限的帶寬可以擴展——針對重復波形,可以在聲卡輸入前使用一個采樣前端。利用高速采樣保持器(SHA)對輸入波形進行二次采樣,然后通過低通濾波器重建波形,并使其平滑,可以有效延展時間軸,使PC能夠用作高速采樣示波器。本文描述一種能夠實現這種改造的前端和探頭。
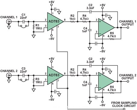
圖1所示為一個插入式附件的原理圖,它可以配合典型PC聲卡采樣使用。每個示波器通道使用一個高速采樣保持放大器 AD783 SHA的采樣信號由時鐘分頻器電路的數字輸出提供,下文將通過一個例子說明。AD783輸入由一個FET緩沖,因此可以使用簡單的交流/直流輸入耦合。在所示的兩個通道中,當直流耦合跳線開路且輸入為交流耦合時,1 MΩ電阻(R1和R3)提供直流偏置。采樣輸出由圖中所示的雙極點有源RC網絡低通濾波。該濾波器不必是一個有源電路,但所示的濾波器能夠提供有益的緩沖低阻抗來驅動PC聲卡輸入。

圖1. 雙通道模擬采樣電路
AD783 SHA提供高達數MHz的可用大信號帶寬。輸入端的有效壓擺率約為100 V/µs以上。采用±5 V電源時,輸入/輸出擺幅至少為±3 V。對于500 mV p-p以下的擺幅,小信號3 dB帶寬接近50 MHz。
利用圖1所示的前端電路以及采用Visual Analyser1 軟件的PC聲卡,可以得到一個以1 MHz頻率重復的2 MHz單周期正弦波,如圖2的屏幕截圖所示。采樣時鐘以80.321 kHz的采樣速率提供250 ns寬的采樣脈沖。這里的有效水平時基為333 ns/分頻比。例子中使用的PC聲卡采用SoundMax® 編解碼器,其采樣速率為96 kSPS。本例中,有效采樣速率約為40 MSPS。

圖2. 以1 MHz頻率重復的2 MHz單周期正弦脈沖
圖3中的屏幕截圖顯示的是一個以1 MHz頻率重復的高斯正弦脈沖。采樣時鐘速率同樣是80.321 kHz,采樣脈沖寬度為250 ns。

圖3. 以1 MHz頻率重復的4 MHz高斯正弦脈沖
轉載請注明出處。








相關文章
熱門資訊
精彩導讀





















關注我們




