中國是制造業大國,然而與世界制造業大國相比,我國激光在對制造業尤其是裝備制造業中的應用比例偏低,僅為30%。而美、日、德激光在裝備制造業中的應用比重均超過了40%,其中德國高達46%,高出我國16個百分點。這也是造成我國工業結構升級緩慢的一個原因。
與此同時,激光在制造業的應用比例差距也可以看到我國激光產業的巨大市場潛力。在未來國家一系列產業結構調整及工業結構改造過程當中,激光產業擁有廣闊的市場前景。

預計2026年工業激光市場規模將達2650億元
2021年我國經濟會迎來一個反彈的高速增長,激光制造需求也將是一個大年,根據《激光制造商情》預測,工業激光市場規模預估會有20%以上的增長,前瞻預計2026年工業激光及相關產品市場規模將達到3180億元。

激光產業發展機遇主要在政策推動和市場需求擴大等
前瞻產業研究院分析認為,產業政策的推動、市場需求的不斷擴大以及我國激光產業鏈的初步形成均給我國激光產業帶來較好的發展機遇。

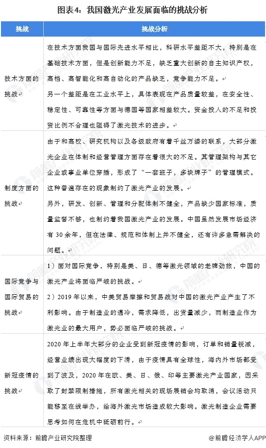
激光產業發展面臨技術、國際市場競爭等各種挑戰
目前我國激光產業在技術、產業管理制度、國際市場競爭等方面還面臨較大的挑戰。

激光產業發展趨勢分析
激光相關產品的價格戰將會延續,主要以激光器、激光加工設備為主,而核心器件和配套產品的拼價競爭則沒有那么明顯。行業出現銷量增長,但單機單價下降,企業的利潤壓縮。對于大多數激光裝備企業,未來的出路在于結合激光、數控以及加工工藝開發,進一步研發掌握更多核心技術,如條件可以應該與自動化企業、終端應用企業合作,聯合開發工藝,并根據需求去定制設備、產線。
只有進一步去拓展更高端的定制應用,并逐漸產生批量,才能為激光制造市場帶來新的增長動力。不能再把激光單純當做一種激光加工設備,而是要把激光作為一種工具融入到智能制造產線上。超快激光、激光焊接、激光清洗、激光加配套自動化設備或將成為我國激光產業下一個增長點。

轉載請注明出處。








相關文章
熱門資訊
精彩導讀





















關注我們




