電源設計過程是一項極為艱難的工作,從對復雜電路的理解到尋求芯片經銷商的幫助,沒有一件是輕松容易的事情。這篇文章將告訴您如何利用現有工具快速地設計出您自己的電源,無需求助于芯片制造廠商—也無需向誰請教。利用現有的一些軟件和硬件工具,完成這項具有挑戰性的工作已不再像以前那么困難了。您的電源電路設計現在已經在您的手里了。
比如,我們現在就從設計一個降壓 DC/DC 電路開始。這種電路的典型例子便是使用 TPS54331,它是一款 Eco-mode™ 的 3A、28V 輸入、降壓 Swift™ DC/DC 轉換器。這種轉換器是一個集成了低 RDS(on) 高端 MOSFET 的 28-V、3-A 非同步降壓轉換器。為了提高輕載狀態下的效率,跳脈沖節能模式功能自動啟用。電阻分壓器對輸入欠壓保護遲滯進行設置。
制造商對這款產品提供了大量的技術支持。TPS54331 [1 ]的產品說明書提供了器件信息資料,例如:典型器件特性、產品的詳細描述以及電路設計指導等。除詳細的產品產品說明書以外,還提供有一個評估模塊[2]。該模塊為您提供了一個硬件平臺(圖 1),通過它您可以在最終電路設計階段對您的電路(圖 2)進行測量和修改。

圖1TPS54331 評估板布局

圖2TSP54331 評估板布局
但是,在您選定最終 DC/DC 轉換器電路以前,您可能會考慮需要一款像 TI SwitcherPro™ 軟件這樣的工具。經銷商會告訴您在哪里獲得這種軟件[3]。SwitcherPro 電源設計軟件同時有在線版和桌面版,讓您能夠使用 TI 的產品進行電源設計。通過 SwitcherPro 電源設計軟件,您可以利用 EVM 參考設計,作為您開始進行定制電源設計的起點。由于無需連接互聯網,桌面版應用程序賦予電源設計更多的靈活性。現在,您可以按照自己的步驟開始電源設計了!
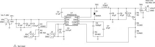
SwitcherPro 軟件為您提供電源設計的電路圖和布局建議。一旦您運行了軟件,您便會注意到窗口左側的 EVM 設計選項。例如,您會在給出的列表中找到 TPS54331 EVM。圖3 顯示了 DC/DC 轉換器 TPS54331 的 SwitcherPro 布局建議。圖 1 和圖 3 所示布局都經過了測試和驗證。

圖1SwitcherPro 軟件給出的TPS54331 布局
SwitcherPro 工具還為您提供了修改電路要求的機會,甚至可以修改示意圖中的組件。通過復制 EVM 設計,然后選擇編輯電路選項,便可以進行修改。這樣一來,您就可以修改 DC/DC 轉換器的輸入最小值和最大值,也可以修改輸出電壓和電流要求。軟件還具有一般分析、應力分析、效率分析和回路分析功能,方便您評估電路。
為了完成設計,您需要返回到您的評估模塊,按照 SwitcherPro 的建議修改各項值,然后對您的新電路進行測試和驗證。最后,如果您是在線工作,便可以輕松地同其它人分享您的設計。

圖2SwitcherPro 軟件給出的TSP54331 電路
您現在一定可以說:“我能自己進行這種電源設計了!”,的確,經銷商會告訴您如何獲得正確的軟件工具。這樣,您的電源設計就在您自己的掌控之下了。
參考文獻
1、“具有Eco-mode™ (Rev. C) 的 3A 28V 輸入降壓 SWIFT™ DC/DC 轉換器), SLVS839C, TI,2010 年3 月
2、TPS54331EVM-232 3-A, SWIFT™ 穩壓器評估板,” SLVU247,TI,2008 年 7 月。
3、SwitcherProTM 開關電源設計工具,網址:www.ti.com/switcherpro-ca。
轉載請注明出處。








相關文章
熱門資訊
精彩導讀





















關注我們




