順應消費者對更佳用戶體驗和智能自動化控制的需求,光學接近式傳感器已經廣泛應用到具備臉部檢測、手部動作和距離檢測等各種技術上,例如智能手機、液晶電視顯示屏、計算機和鍵盤背光顯示、數碼相機取景器、自動光度切換和衛生間龍頭控制等應用。
本文將介紹接近式傳感器的工作原理,以及使用時在信號放大、濾波和信號調整方面所面臨的挑戰。此外,也將討論設計工程師如何通過使用全方位的接近式傳感器方案解決LED長時間高電流保護、陽光和環境光源消除等問題,確保光學接近式傳感器的穩固性和性能。
反射型光學接近式傳感器介紹和工作原理
光學接近式傳感器基本上是由紅外LED發射器和PIN光檢測器所組成,圖1為典型接近式傳感器的功能方塊圖。

圖1 接近式傳感器的功能方塊圖
作為電到光的轉換器,LED發射器會發射紅外脈沖,并通過提供由光轉換回到電氣信號的光二極管檢測器感應由遮蔽物體或表面反射的紅外脈沖,請參考圖2中的功能方塊圖說明。

圖2 接近式傳感器的工作原理圖
接近式傳感器的基本工作原理非常簡單,紅外脈沖由LED發射器發出,到達離開傳感器特定檢測距離的障礙物體或表面,并發生穿透、散射或反射回到光二極管檢測器,接著光二極管會產生可以通過外部負載電阻轉換成為輸出電壓的光電流,輸出光電流的大小則由檢測距離和LED的驅動電流大小決定,在特定LED光度輸出條件下,物體或表面越接近傳感器,反射的光強度越高,因此光二極管傳感器所提供的光電流輸出也越大。
接近式傳感器信號放大、濾波和信號調整面臨的挑戰
在實際設計上,接近式感應電路可能非常復雜,目前的設計大多采用分立方案實現,通常會在光學接近式傳感器的輸入和輸出加上信號調整電路來強化傳感器的能力和相率,以便在盡可能遠檢測距離檢測到物體,為微控制器提供可靠且適當的輸出信號。
在輸入端,由LED發射器所產生的光脈沖強度基本上由LED的電源大小決定,通常產生電氣脈沖信號的微控制器并無法提供足夠驅動LED的電流,因此會加上如晶體管等的電流放大電路。
LED長時間高電流保護的重要性,高PSSR:要避免LED導通時間過長造成壽命縮短,我們可以加入長時間高電流保護電路,這個電路可以避免LED上出現不必要的長脈沖寬度。
接近式傳感器的電源輸入電路也必須具備高紋波抑制能力,以避免因輸入電壓變化所造成的波動。
陽光和環境光消除的重要性:環境光和人工光源,例如白熾燈和熒光燈可能會影響光二極管檢測器的靈敏度,任何由光二極管檢測器所感應到的雜散陽光或明亮背光將會產生不小的持續直流或低頻尖峰電壓,另外,由于大部分的陽光都包含有一定數量的紅外光,因此普通的濾波電路并無法有效地降低噪聲。
在接近式傳感器輸出上通常會希望有干凈的光電流輸出,因此必須在輸出電路上設計帶有超窄帶寬特性并匹配目標噪聲波長的復雜濾波電路以進行陽光消除,請參考圖3。

圖3 加入陽光消除電路的接近式傳感器工作原理圖
信號放大的重要性:要讓微控制器可靠并適當地讀取,通常微小的輸出光電流必須經過放大電路進一步放大。
適當信號形式接口的重要性:在放大后,輸出光電流信號可以連接到電流電壓轉換電路以提供電壓輸出信號,同樣地,也可以依目標控制功能的形式加入其他電路,例如滯環比較器和施密特觸發器。
印刷電路板占用空間和實現成本的重要性:通常LED驅動電路、放大電路和窄帶寬濾波電路采用分立電路設計,從而導致PCB費用和實現成本昂貴。
如何選用反射型集成接近式傳感器
集成型光學接近式傳感器的最重要好處是不用接觸,由于在傳感器和物體間沒有實體接觸,因此可以避免污染。帶魯棒性屏蔽的光隔離可以帶來幾近于零的光學互擾、更低的功耗、更小的尺寸以及優化的檢測距離,從而使得集成反射型傳感器的市場接受度更高,不過集成型接近式傳感器的檢測范圍固定,因此在選擇上就必須依應用的形式決定。
通過全方位光學接近方案加快產品上市速度
安華高科技(Avago Technologies)光學接近式傳感器方案可針對各種應用提供智能感應,該方案包含接近式傳感器和信號調整芯片,完整的方案提供有以下幾個重要優點:
1.加強性能和魯棒性
2.適合低功耗應用
3.加快產品上市速度
4.提高設計靈活度
Avago的APDS-9700是一款通過提供適當信號調整,例如以足夠電流驅動發射器并強化傳感器輸出來向微控制器提供適當且可靠的連接,增強光學傳感器電路性能和魯棒性的ASIC。除了為物體檢測系統添加智能外,該芯片同時還能處理環境光干擾問題,而且其小型且緊湊的QFN封裝(2x2mm)更是有效降低電路板占用空間并節省外部元器件需求。
圖4顯示了APDS-9700信號調整芯片的功能方塊圖。

圖4 APDS-9700信號調整芯片功能方塊圖
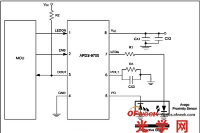
使用HSDL-9100和APDS-9700的接近感應應用電路
圖5為使用Avago APDS-9700信號調整芯片搭配Avago HSDL-9100構成的接近感應應用電路參考設計,在這個設計中,接近式傳感器的發射器以脈沖串信號、掃頻(chirp)信號或偽隨機信號方式送出串行脈沖,通過特定檢測距離,并由障礙物體或表面反射回到接收器。

圖5 使用Avago APDS-9700信號調整芯片和HSDL-9100接近式傳感器的
光學接近感應設計
在這個設計范例中,脈沖由預編程的微控制器產生,接著送入APDS-9700的LEDON引腳。想要適當運行,脈沖寬度應該要大于1μs。
當LEDON引腳上的開關脈沖由邏輯高電平變成低電平或由低電平變成高電平時,可能會在電源Vcc上產生尖峰電壓,主要原因是內置的紅外LED驅動電路以高電流工作,這個高電流會受到電感影響形成“彈跳與反彈跳”效應,在快速開關過程中造成尖峰電壓。感應的電感值可能由芯片內部焊線、外部測試探針甚至是連接到電源的導線產生,由于尖峰電壓可能造成芯片發生錯誤甚至造成損壞,因此加入了CX1和CX2去耦合電容來吸收這些尖峰電壓,在這個應用中,建議使用100nF的CX1與6.8μF的CX2。#p#分頁標題#e#
LEDA是驅動紅外發射器的輸出引腳,R1則是用來控制流經紅外發射器電流的限流電阻,R1阻值越高,流經紅外發射器的電流越小,對于物體檢測距離較短的部分應用,并不需要高電流,降低流經發射器的電流有助于降低電源電壓的尖峰電壓。
光檢測器的陰極則直接連接到APDS-9700的PD引腳。
電阻R3和電容CX3并聯并連接到PFILT引腳,形成產生輸出電壓VPFILT的積分電路,由內部電壓電流轉換器所提供的電流通過這個積分電路以特定時間常數進行充放電動作。
PFILT模擬輸出引腳可以連接到微控制器的模數轉換器,將持續變化的電壓轉換成為二進制數字形式,這些二進碼可以在PC、LED或LCD面板上顯示檢測距離。
除了提供PFILT引腳的輸出電壓外,積分電壓VPFILT同時也連接到滯環比較器的輸入,當滯環比較器的輸入到達預先設定的參考閥值電壓VTH時,會在輸出產生邏輯高電平到低電平的變化,否則會產生低電平到高電平變化,因此光二極管檢測器輸出的改變會在DOUT引腳上以數字輸出呈現,由于DOUT是一個開集引腳,因此需要在DOUT上連接一個上拉電阻R2到電源Vcc。
DOUT數字輸出引腳可以連接到微控制器、LED或開關,以便提供是否感應到物體的狀態。
APDS-9700擁有ENB引腳,可以讓使用者在器件不需工作時關閉芯片以節省功耗,當ENB引腳為高電平時,器件將關閉,當ENB引腳為低電平時器件將啟動并020回復正常工作,這些動作可以使用狀態機實現,而動作的順序則可以通過微控制器編程進行控制。
轉載請注明出處。








相關文章
熱門資訊
精彩導讀





















關注我們




