轉載請注明出處。
激光電源
130W CO2激光電源
星之球科技 來源:北京威爾恒源科技有限公2011-08-24
我要評論(0 )
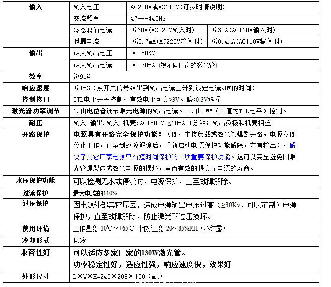
130W CO2激光電源 一、 主要技術參數: 輸入 輸入電壓 AC220V或AC110V(訂貨時 請 說明) 交流頻率 47---440Hz 冷態浪涌電流 60A(AC220V輸入時) 30A(AC110V輸入時) 泄漏電...
免責聲明
① 凡本網未注明其他出處的作品,版權均屬于激光制造網,未經本網授權不得轉載、摘編或利用其它方式使用。獲本網授權使用作品的,應在授權范圍內使
用,并注明"來源:激光制造網”。違反上述聲明者,本網將追究其相關責任。
② 凡本網注明其他來源的作品及圖片,均轉載自其它媒體,轉載目的在于傳遞更多信息,并不代表本媒贊同其觀點和對其真實性負責,版權歸原作者所有,如有侵權請聯系我們刪除。
③ 任何單位或個人認為本網內容可能涉嫌侵犯其合法權益,請及時向本網提出書面權利通知,并提供身份證明、權屬證明、具體鏈接(URL)及詳細侵權情況證明。本網在收到上述法律文件后,將會依法盡快移除相關涉嫌侵權的內容。
相關文章
網友點評
0 條相關評論
熱門資訊
精彩導讀
關注我們
關注微信公眾號,獲取更多服務與精彩內容





































