近期,中國科學院合肥物質科學研究院與意大利帕多瓦大學、上海交通大學等合作,在鉑(Pt)納米膠體球(Cs)的激光輔助合成及近紅外光催化治療研究方面取得進展,相關研究成果發表在《德國應用化學》上。
金屬納米催化劑的性能受其d帶電子結構影響顯著。此前研究指出,化學反應的活化能和吸附物與催化劑表面之間的成鍵、反鍵態密切相關,而這些特性又由催化劑的d帶電子結構決定。Pt作為一種備受關注的金屬催化劑,可通過提高其d帶電子向吸附物成鍵態轉移的效率,實現高效的催化過程。然而,目前直接利用近紅外光激發Pt中的d帶電子以產生熱電子并提升催化效率仍面臨諸多挑戰,其核心問題在于Pt納米顆粒的光吸收能力有待提高。
為增強Pt納米顆粒的光收集能力,研究人員設計了Cs結構,利用金屬顆粒間的光子散射效應,提高Pt納米顆粒從可見光到近紅外波段的光吸收效率。同時,將Pt納米顆粒嵌入金屬氧化物介電基質中,促進吸收介電表面散射的光子。研究發現,Pt離子與Mn3O4(四氧化三錳)表面發生電化學置換反應,可形成多孔的 Pt/Mn3O4納米復合材料,其中Mn3O4作為犧牲劑,形成了負載超小Pt納米顆粒的多孔骨架。
液相激光輻照技術能在納米晶顆粒表面產生大量缺陷,優化界面壓縮應變,構筑多晶結構,并形成富含缺陷位點的晶界。同時,晶界產生的壓縮應變有助于促進Pt離子電化學置換所需的界面氧化還原反應,這些優勢有利于Pt元素在顆粒表面的均勻、致密分布。時域有限差分法分析結果表明,當Pt Cs表面顆粒間距小于1納米時,Pt即可獲得從可見光到近紅外的寬波段吸收能力。在近紅外光激發下,Pt Cs 的d帶電子將形成大量熱載流子,并實現高效氧化光催化。
基于此,研究人員通過脈沖激光輻照獲得富含晶界的Mn3O4納米顆粒,并將其作為理想的納米支架,與Pt離子進行電偶置換反應,最終得到由尺寸為2.2納米的超小Pt顆粒組成的膠體球,顆粒間距僅為0.3納米。光輔助的類酶催化測試結果表明,Pt Cs通過近紅外光激發d帶電子迅速產生熱電子,并用于催化分解不同的酶底物分子,這為驗證近紅外光增強Pt催化過程的電子機制提供了確鑿證據。與分散的超小Pt納米顆粒相比,Pt 納米膠體球表現出卓越的類過氧化氫酶和類氧化酶催化能力。
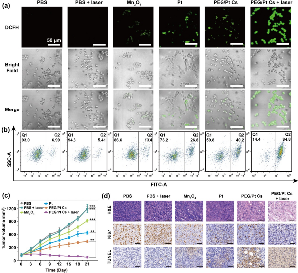
此外,研究人員進一步開展了小鼠體內腫瘤治療實驗,證實Pt納米膠體球不僅發揮了顯著的近紅外光增強的級聯催化治療功能,成功抑制了腫瘤生長,還實現了磁共振成像監測腫瘤內部的代謝情況,充分體現了Pt Cs作為近紅外增強型納米酶用于光催化腫瘤治療的潛力。該研究拓展了液相激光制備技術在構筑高性能納米酶材料方面的應用。
研究工作得到國家重點研發計劃、安徽省重點研發計劃等的支持。

Pt Cs的合成和基本表征

Pt Cs在小鼠體內的光催化腫瘤治療
轉載請注明出處。








相關文章
熱門資訊
精彩導讀



















關注我們




